Sampling Concepts

Population vs. Sample

  • Target population:
    • the entire group that you want to draw conclusions about
    • defined in terms of age, job, political afilitation, geographical location, age, income
  • Sample: the specific group of individuals that you will collect data from

What is sampling?

  • Sampling is the process of selecting a subset of individuals from a larger population to estimate characteristics of the whole population
  • It’s like tasting a spoonful of soup to judge how the entire pot tastes.
  • The goal is to make inferences about a large population when studying every member would be impractical or impossible
  • It is also used to reduce costs and time while still getting reliable information

Random Sampling

  • Simple random sampling: Every member of the population has an equal chance of being selected
  • Systematic sampling: Selecting every nth member from a population
  • Stratified sampling: Dividing the population into subgroups (strata) and sampling from each
  • Cluster Sampling: Dividing the population into subgroups or clusters, and then some of these clusters are randomly selected for study – all members within those chosen clusters are included in the sample.

Examples

A high school wants to survey students about cafeteria food. They have 1,000 students.

  • Simple random sample: a computer randomly selects 100 student ID numbers (every student has an equal chance of being selected)
  • Stratified sampling: 25 students of each grade level is randomly selected
  • Systematic sampling: every 10th student in the school roster is selected
  • Cluster sampling: homerooms are randomly selected, every student in the homeroom is selected

Examples

A city wants to study household energy usage. Instead of sampling random houses across the entire city, they randomly select 20 neighborhoods and study all houses within those neighborhoods

A quality control inspector at a candy factory checks every 50th chocolate bar coming off the production line. If they start with the 5th bar, they would check bars #5, #55, #105, and so on.

Examples

A city wants to study household energy usage. Instead of sampling random houses across the entire city, they randomly select 20 neighborhoods and study all houses within those neighborhoods – cluster sampling

A quality control inspector at a candy factory checks every 50th chocolate bar coming off the production line. If they start with the 5th bar, they would check bars #5, #55, #105, and so on – systematic sampling

Other types of sampling

  • Convenience sampling: Selecting easily accessible subjects
  • Purposive sampling: Choosing subjects based on specific characteristics
  • Quota sampling: Selecting subjects based on predetermined proportions

Examples

A high school wants to survey students about cafeteria food. They have 1,000 students.

  • Convenience sampling: students who happen to be at the cafeteria on a Tuesday are selected
  • Purposive sampling: students who eat at the cafeteria at least three days a week are selected
  • Quota Sampling: quotas by age group are determined, with 50% of students between 16-17 years old, and 50% of students 18 or older – they continue sampling until they meet these quotas

Examples

A researcher studying the effects of marathon running on the body specifically selects participants who have completed at least three marathons in the past year.

A researcher studying shopping habits interviews customers who happen to be at the mall on a Tuesday afternoon. They’re chosen simply because they’re conveniently available.

Examples

A researcher studying the effects of marathon running on the body specifically selects participants who have completed at least three marathons in the past year – purposive sampling

A researcher studying shopping habits interviews customers who happen to be at the mall on a Tuesday afternoon. They’re chosen simply because they’re conveniently available – covenience sampling

Gradescope activity

Go to gradescope and answer the questions about samples

Consideration re samplings

  • Sample Size: Larger samples generally provide more accurate estimates but require more resources
  • Representativeness: The sample should reflect the key characteristics of the population
  • Sampling Error: The difference between the sample estimate and the true population value
  • Bias: Systematic errors that can occur due to poor sampling method

Simulation

We will be working with simulated data for practing sampling.

library(tidyverse)

data <- read_csv("data/simulated-data.csv")

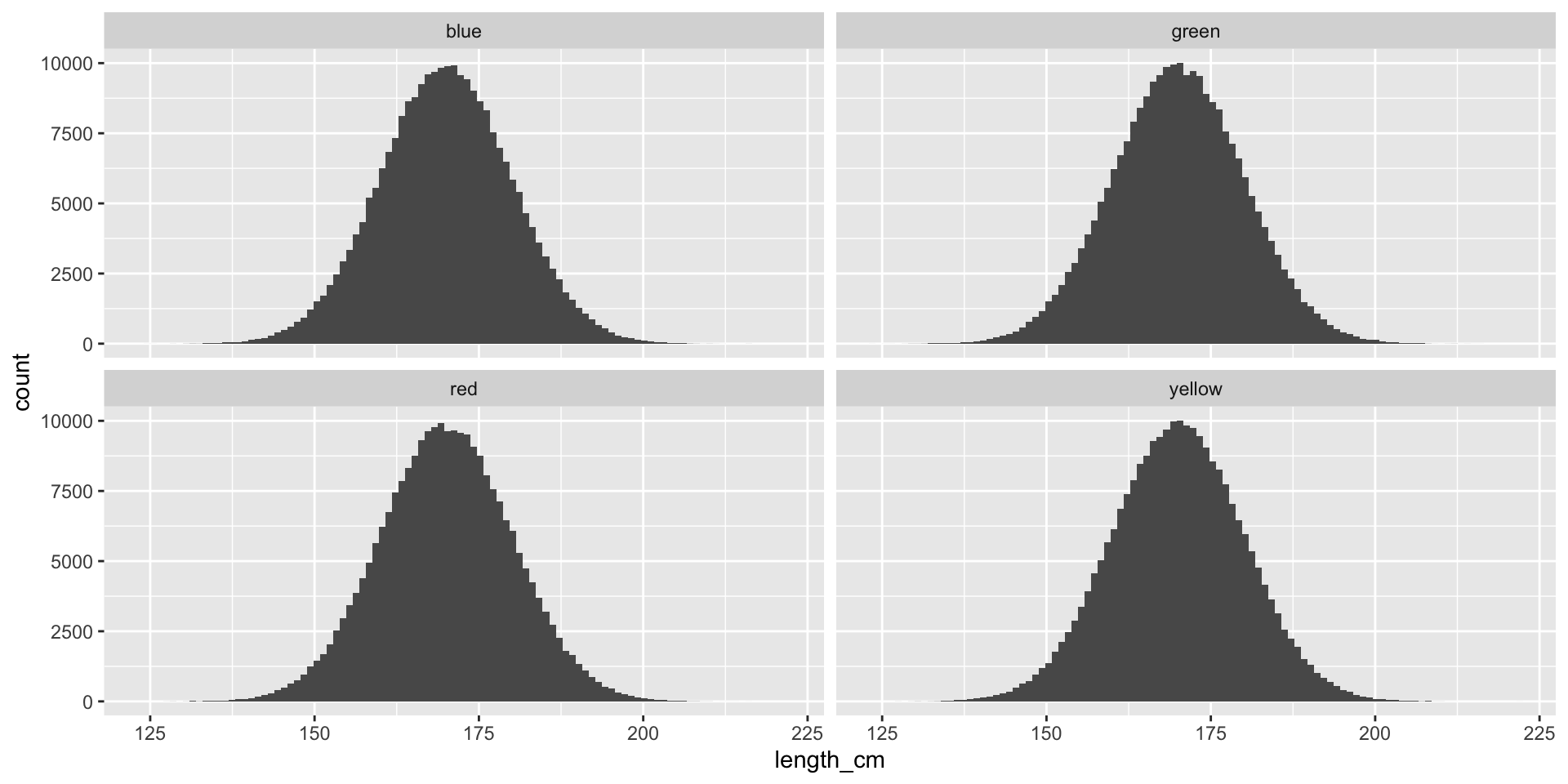
Distribution

data |>
  ggplot(aes(x = length_cm)) +
  geom_histogram(bins = 100) +
  facet_wrap(~color)

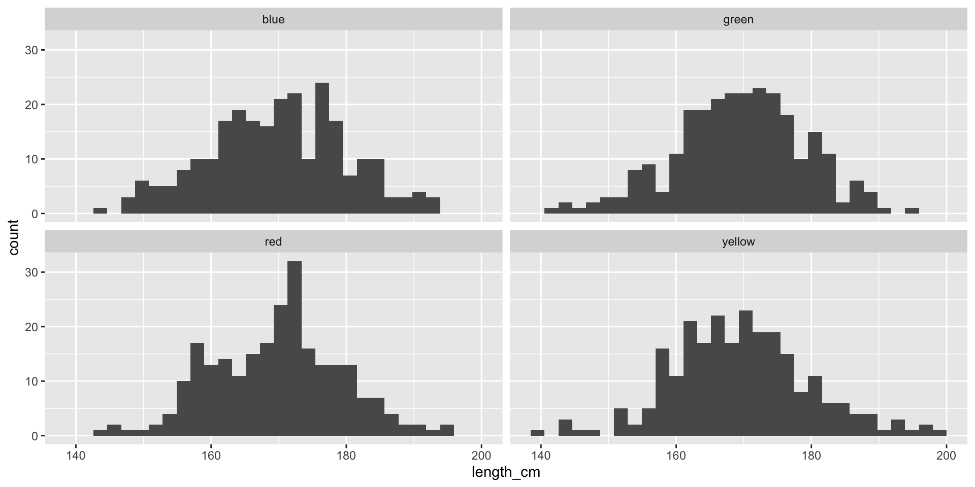
Random Sampling

random_sample <- data |>
  slice_sample(n = 1000)

random_sample |>
  ggplot(aes(x = length_cm)) +
  geom_histogram() +
  facet_wrap(~color)

Measures of Centrality

data |>
  group_by(color) |>
  summarize(n = n(),
            mean = mean(length_cm),
            median = median(length_cm))

Measures of Centrality

random_sample |>
  group_by(color) |>
  summarize(n = n(),
            mean = mean(length_cm),
            median = median(length_cm))

Systematic sampling

systematic_sample <- data |>
  slice(seq(1, 1000000, by = 1000))

systematic_sample |>
  ggplot(aes(x = length_cm)) +
  geom_histogram() +
  facet_wrap(~color)

Measures of Centrality

systematic_sample |>
  group_by(color) |>
  summarize(n = n(),
            mean = mean(length_cm),
            median = median(length_cm))